Dota2竞猜平台·(中国)股份有限公司Dota2竞猜平台

メガソーラーの第1回入札、落札率は3割以下と低調

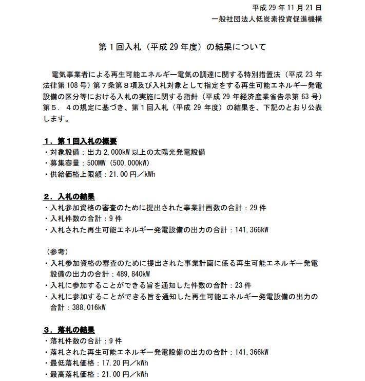
固定価格買取制度(FIT)の改正に伴い、2017年度からスタートした出力 2MW 以上の太陽光発電所(メガソーラー)を対象にした入札制度の第1回落札結果が2017年11月21日に公表された。募集容量枠の500MWに対し、最終的に落札したのは141.366MWで、落札率は約28.3%と3割にも達せず、極めて低調だった(図)。


図 メガソーラーの第1回入札は低調な結果に終わった(出所:一般社団法人低炭素投資促進機構

価格上限額が21.00 円/kWhに対し、最低落札価格は17.20 円/kWh、最高落札価格は21.00 円/kWh。落札した9件のうち3件(合計約48.2MW)が20円台/kWh、3件(52.5MW)が19円台/kWhで、落札容量141MWのうち約100MWが上限価格から2円内の低下にとどまるなど、価格引き下げ効果としても疑問符が付いた。今回の入札制度は、買取価格を引き下げて太陽光発電の普及を促すというよりも、大規模案件自体の開発件数を減らす効果が大きくなった可能性がある。

落札量が募集容量を大きく下回ったのは、大きく2つの要因が考えられる。1つは、そもそも、出力2MW以上の特別高圧送電線に接続する大規模案件に適した用地が減ってきたこと。2つ目は、FIT改正により、認定取得から運転開始までの期間を定めた「3年期限」や、入札参加時の高額な保証金など、大規模な案件への投資リスクが大幅に高まり、新案件の開発意欲が下っていることだ。

用地不足に関しては、大規模案件を最も開発しやすい未利用の工業用地は、すでにほとんど特高か高圧連系クラスのメガソーラーが開発されているものの、林地開発を伴う山林の傾斜地や転用可能な耕作放棄地まで用地候補を広げれば、10MW前後での開発余地はあり、外資系を中心に新規開発を目指すデベロッパーは多い。

むしろ今回の入札が低調だった主因として、制度面の課題を指摘する声は多い。あるデベロッパー幹部は、「大規模プロジェクトの事業者にリスクを負わせる方向での制度変更が相次ぎ、開発意欲が著しく削がれている。入札が低調に終わったのはその結果。2回目以降も、同様になるだろう」と、不満を募らせる。

事業リスクを嫌ったことがうかがえるのは、「途中断念」の多さにも表れている。今回、事業計画を提出し、審査の結果、入札に参加できる資格を得た案件は、23 件・約388MWだった。これに対して、実際に入札に参加したのは、約141MWにとそまり、実に247MW分が入札プロセスの途中で自ら断念したことになる。

その原因として考えられるのは、並行して進めている電力会社との連系協議の内容が明らかになり、工事費負担金が予想以上に大きい場合や、電力会社側の系統増強工事の完了が遅れることなどが分かったケースだ。FIT改正前でも、こうした状況はあり得たものの、改正によって、その事業リスクがさらに高まった。(日経BP総研 クリーンテック研究所


これからの時代は企業として省エネ、創エネ、畜エネへの取り組みが求められます。グローバルのトップ企業トリナ・ソーラーの高品質で高パフォーマンスの製品の中から最適なパネルをお選びください。

 関連コンテンツ

 

ブログTOPはこちら 製品一覧はこちら
お問い合わせフォーム

関連する記事

Dota2竞猜平台